明年國家將重點發展這40種先進鋼鐵材料,快點關注一下!!!
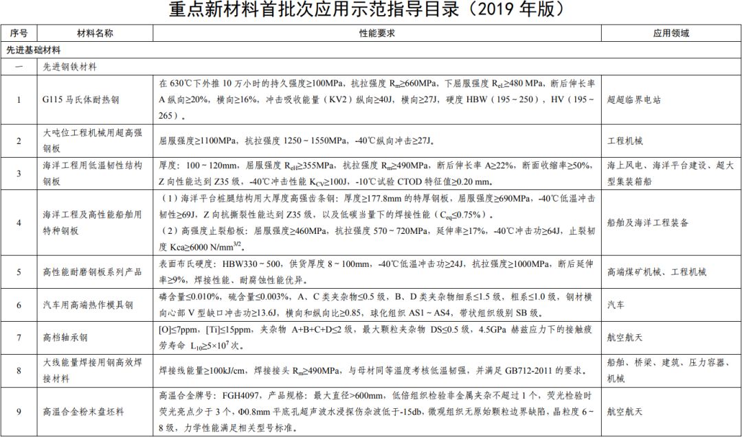
為進一步做好重點新材料首批次應用保險補償試點工作,日前,工業和信息化部發布《重點新材料首批次應用示范指導目錄(2019年版)》(以下簡稱《目錄2019版》),G115 馬氏體耐熱鋼、大噸位工程機械用超高強鋼板、海洋工程用低溫韌性結構鋼板等40種先進鋼鐵材料入選。





《目錄2019版》自2020年1月1日起施行。《重點新材料首批次應用示范指導目錄(2018年版)》(以下簡稱《目錄2018版》)同時廢止。


兩年的目錄對比發現,此前被列入《目錄2018版》先進鋼鐵材料的品種中,新型高性能掘進機刀具用鋼、高鐵車軸用軌道交通用鋼、高精度高溫合金管材、船用耐蝕鋼、特種無縫鋼管、特殊密封用絲帶材等7類品種沒有被列入《目錄2019版》。
《目錄2019版》與《目錄2018版》相比,有11種先進鋼鐵材料的名稱相同,但部分材料的性能要求和應用領域有所不同:





