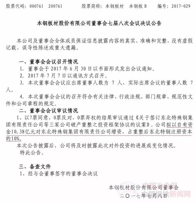
7月8日,本鋼板材發布公告稱,公司董事會會議已審議通過《關于簽訂東北特殊鋼集團有限責任公司等三家公司破產重整之投資框架協議的議案》。公司擬以自有資金10.38億元對東北特殊鋼集團有限責任公司增資,占重整后東北特鋼注冊資本的10%。

來源:中國冶金報社
| |
7月8日,本鋼板材發布公告稱,公司董事會會議已審議通過《關于簽訂東北特殊鋼集團有限責任公司等三家公司破產重整之投資框架協議的議案》。公司擬以自有資金10.38億元對東北特殊鋼集團有限責任公司增資,占重整后東北特鋼注冊資本的10%。

來源:中國冶金報社
| |
常州精密鋼管博客網推薦您訪問: |
|---|