自2020年8月份起,中國鋼鐵工業協會開展了鋼鐵企業超低排放改造和評估監測進展情況公示工作。截至目前,已有14家企業在鋼協網站進行公示。已公示企業名單匯總及各企業公示內容整理如下:
已公示企業名單匯總

安陽鋼鐵股份有限公司

基本信息


超低排放改造情況

(一)投資及運行成本

(二)有組織排放

(三)無組織排放

(四)清潔方式運輸
重點改造工程情況表

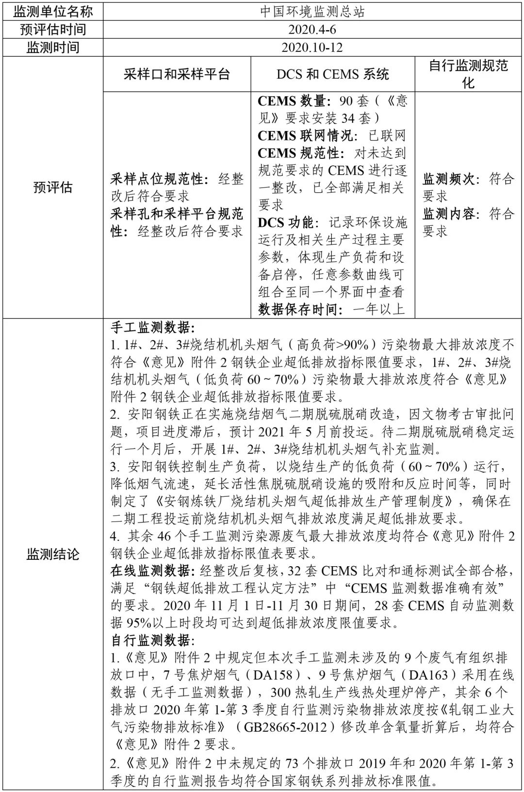
超低排放評估監測情況

(一)有組織排放監測

(二)無組織排放評估

(三)清潔方式運輸評估

山西建龍實業有限公司

基本信息


超低排放改造情況

(一)投資及運行成本

(二)有組織排放

(三)無組織排放

(四)清潔方式運輸
重點改造工程情況表

超低排放評估監測情況

(一)有組織排放監測

(二)無組織排放評估

(三)清潔方式運輸評估

江蘇永鋼集團有限公司

基本信息


清潔方式運輸改造情況

(一)投資及運行成本

(二)清潔方式運輸
重點改造工程情況表

清潔方式運輸評估情況


江蘇沙鋼集團有限公司 基本信息 清潔方式運輸改造情況 (一)投資及運行成本 (二)清潔方式運輸 重點改造工程情況表 清潔方式運輸評估情況 山西晉南鋼鐵集團有限公司 基本信息 超低排放改造情況 (一)投資及運行成本 (二)有組織排放 (三)無組織排放 (四)清潔方式運輸 重點改造工程情況表 超低排放評估監測情況 (一)有組織排放監測 (二)無組織排放評估 (三)清潔方式運輸評估





















