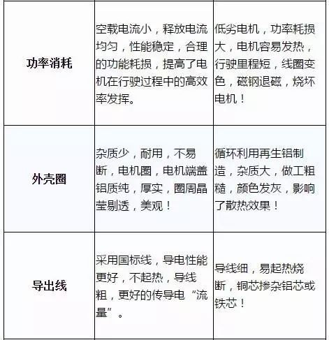
買到劣質電機,用一段時間就報廢,使用過程中不僅會損壞其他設備,還耽誤工作進程。電機拿去維修,維修費出了一大筆,還不能保證以后就“萬事大吉”。所以,如何挑選性價比高的電機很關鍵!高手支招,教你一眼識別電機優劣,以后再也不用怕去選電機了....




如有版權問題或者不希望轉載,請聯系本公眾號:steeltuber
來源:轉載自網絡

買到劣質電機,用一段時間就報廢,使用過程中不僅會損壞其他設備,還耽誤工作進程。電機拿去維修,維修費出了一大筆,還不能保證以后就“萬事大吉”。所以,如何挑選性價比高的電機很關鍵!高手支招,教你一眼識別電機優劣,以后再也不用怕去選電機了....




如有版權問題或者不希望轉載,請聯系本公眾號:steeltuber
來源:轉載自網絡

常州精密鋼管博客網推薦您訪問: |
|---|