大家每次都說ISO9000質量管理體系,那么ISO9000質量管理體系到底是啥那?小編今天來給金粉們詳細說說!
ISO9000概述
ISO9000族標準是由ISO成立的“質量保證技術委員會”制訂的標準、指南、技術報告和小冊子的總稱。ISO9000族現在有四個核心標準,除此之外的文件均為“附屬物”。ISO9000族標準的總體構成如圖所示,ISO9001:2015標準的總體構成如圖所示。

ISO9001:2015標準總體構成
質量管理體系基礎的內容。質量管理體系基礎為ISO9001及ISO9004標準的制訂給出了總體原則要求。質量管理體系基礎的內容可以概括為八大質量管理原則、十二項質量管理體系基礎、八十個詞條。
為了清楚地理解八項質量管理原則、質量管理體系基礎和ISO9001(GB/T1900l)標準之間的關系,表7-17給出了它們之間的對應關系。

質量管理體系的建立
質量管理體系的建立,應在貫徹ISO9000族標準的基礎上進行,包括質量管理體系的總體設計及編制質量管理體系文件。
1.質量管理體系的總體設計
質量管理體系總體設計是按ISO9000族標準在建立質量管理體系之初對組織所進行的統籌規劃、系統分析、整體設計,并提出設計方案的過程。
質量管理體系總體設計的內容為:領導決策,統一認識;組織落實,成立機構;教育培訓,制訂實施計劃以及質量管理體系策劃。
2.質量管理體系文件的編制
質量管理體系文件至少應包括:形成文件的質量方針和質量目標;質量手冊;標準所要求的形成文件的程序;組織為確保其過程的有效策劃、運行和控制所需的文件,如質量計劃;標準所要求的記錄。
(1)質量方針(QualityPolicy,QP)。質量方針是由組織的最高管理者正式發布的該組織的質量宗旨和質量方向,就是說質量方針是企業或公司總方針的一個組成部分,由企業最高管理者批準和正式頒布。
(2)質量手冊(Quality Manual,QM)的編制。質量手冊是規定組織質量管理體系的文件,是組織內部的法規,也是對外展示組織質量管理體系結構、運作狀態和提供質量保證的依據。
質量手冊的內容至少應包括:質量管理體系的范圍,包括非適用情況的說明及對其判斷的理由;質量管理體系過程及其相互作用的描述;為質量管理體系所編制的形成文件的程序或對這些程序的引用,表7-18為質量手冊目錄示例。

(3)程序文件的編制。程序文件所描述的對象是活動或過程,質量管理體系程序所描述的過程主要是質量活動。程序文件是質量管理體系的基礎文件,對確保體系有效運行起著重要作用。
較為詳細的程序文件通常包括文件編號與標題、目的和適用范圍、術語、職責、工作流程和控制要點、報告和記錄、相關文件。
(4)質量計劃(QualityPlan,QP)的編制。質量計劃為針對特定的項目、產品、過程合同,規定由誰及何時應使用哪些程序和相關資源的文件。
為了滿足上述種種特殊要求,就必須事先進行周密的策劃,編制不同類型的質量計劃。質量計劃的內容包括技術和經濟目標;組織實際運作過程的步驟(可用流程圖或類似的圖表展示過程);項目各階段中責任、權力和資源的分配;應采用的特定程序以及作業指導書;設計、開發等各階段的實驗、檢驗和審核大綱;修改和完善質量計劃和程序文件;度量質量目標的方法;為實現質量目標的其他措施。
(5)記錄(Record)的編制。記錄是質量管理體系運行的客觀反映。它為采取糾正和預防措施以改進質量提供了證據,是質量追蹤的依據。因此,記錄應具備可追查性的基本功能。
記錄是由原始記錄、統計報表和分析報告等構成,它們以不同的形式反映了質量管理體系運行動態和產品質量狀態。原始記錄是以數字、文字或圖表等形式對生產經營活動的過程和結果做出的首次直接記載;統計報表是按質量管理需要,根據原始記錄進行匯總統計形成的報表;分析報告是對專項質量活動進行調查研究、總結分析后形成的文字報告。
質量管理體系的實施
1.建立質量體系的程序
在建立質量體系的程序上,質量管理體系和質量保證體系之間的差別在于:質量管理體系要素由企業自行選擇;而質量保證體系要素選擇則由供需雙方協商、確定并在合同中予以規定。建立和完善一個新的質量體系一般要經過如下幾個階段:
(1)組織準備階段 這是貫徹GB/T19000—ISO9000族標準前的準備工作階段。它包括:企業領導層統一思想認識、做出決策,編制工作計劃,宣傳教育、培訓人員,組織骨干隊伍。
(2)分析階段 這是質量體系設計的初始階段。它包括:收集資料、確定企業的質量方針、目標,分析環境,分析質量體系結構,設計質量環,對質量體系要素進行評價和選擇,分析質量體系要素,確定質量活動的接口,進行質量責任分配,提出質量體系方案,對質量體系分析結果進行評審等。
(3)文件化階段 質量體系文件是構成質量體系軟件系統的全部質量文件和記錄的總稱,是表述質量體系的結構、質量體系運行的準則和提供運行見證的文件系列,也是貫徹GB/T19000—ISO9000族標準,實現質量體系文件化的必要手段。它具有闡述、聲明、規定、指導及記錄、證實作用。質量體系文件由質量方針、質量手冊、質量計劃、程序文件和質量記錄等構成。
(4)建立階段 質量體系建立階段處在完成質量體系文件編制之后和質量體系投入運行之前。其內容包括編制質量體系實施計劃、產品質量計劃和專項計劃,建立質量管理組織結構,配備資源和人員,編制設計、工藝、檢驗等規范和作業指導書;制備各種標記和記錄表卡、單據,發布質量體系文件。
2.質量管理體系運行機制
質量認證認可體系本身就構成一個制度性的系統,其系統目標在于促進組織的質量管理體系能有效運行,形成一種激勵和約束機制,如圖所示。

質量管理體系運行機制示意圖
質量管理體系的運行機制可分為驅動層(包括中國認證機構國家認可委員會、中國認證人員與培訓機構國家認可委員會、認證機構、審核員)、目標層(企業的質量管理體系)和自我改進層(包括最高管理者、管理者代表、內審員)三層。
(1)驅動層。由第三方進行質量審核。質量審核的監督機制體現在審核的獨立性、公正性、系統性、權威性和持續性。
(2)目標層。組織通過建立、實施和運行質量管理體系來實現質量方針和質量目標,進而滿足顧客、相關方的需求和期望及符合法律法規要求。
(3)自我改進層。2015版標準的基本結構是以PDCA循環為指導的不斷改進的過程。
為了持續地保持認證資格,組織在體系建立運行中要做到“四落實”,即組織落實、活動和資源落實、實施程序落實、目標落實。組織要通過管理評審、內審、不合格品控制以及測量分析及改進、糾正、預防措施等過程,形成持續改進的運行機制。
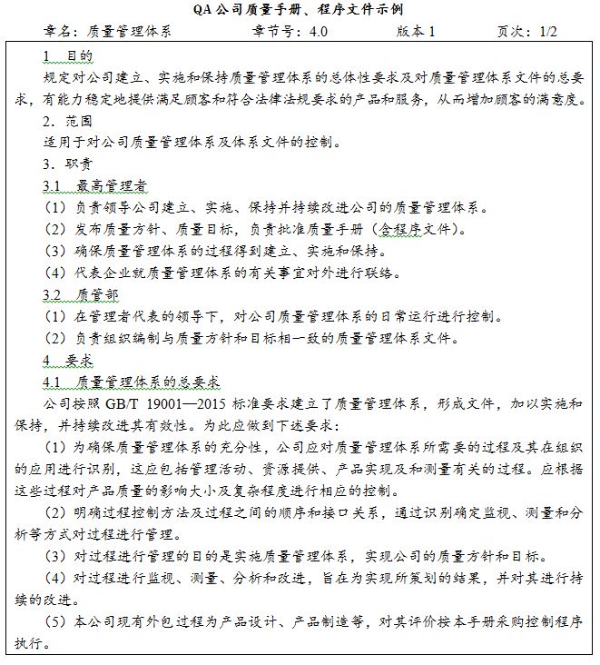
舉例:




本文內容摘自機械工業出版社圖書《現代生產現場管理 第2版 》,原文轉載自金屬加工
(本平臺"常州精密鋼管博客網"的部分圖文來自網絡轉載,轉載目的在于傳遞更多技術信息。我們尊重原創,版權歸原作者所有,若未能找到作者和出處望請諒解,敬請聯系主編微信號:steel_tube,進行刪除或付稿費,多謝!)

